○西目屋村母子保健法施行細則
平成25年5月22日
規則第4号
(趣旨)
第1条 母子保健法(昭和40年法律第141号。以下「法」という。)の施行については、母子保健法施行令(昭和40年政令第385号)及び母子保健法施行規則(昭和40年厚生省令第55号。以下「省令」という。)に定めるもののほか、この規則の定めるところによる。
(定義)
第2条 この規則において使用する用語は、法において使用する用語の例による。
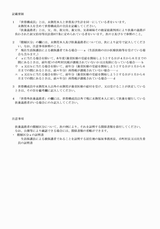
(養育医療の給付の申請等)
第3条 省令第9条第1項の規定による申請は、養育医療給付申請書(第1号様式)に、次に掲げる書類を添えて村長に提出しなければならない。
(1) 養育医療意見書(第2号様式)
(2) 世帯調書(第3号様式)
(養育医療費の支給の申請等)
第5条 法第20条第1項の規定により養育医療に要する費用(以下「養育医療費」という。)の支給を受けようとする者は、養育医療費支給申請書(第7号様式)により村長に申請しなければならない。
(養育医療費用の徴収)
第6条 村長は、法第21条の4第1項の規定により、法第20条第1項の規定による養育医療の給付を行い、又は養育医療費の支給が行われたときは、措置未熟児又はその扶養義務者(当該措置未熟児が養育医療の給付を受けている日の属する月の初日(月の中途で養育医療の給付を開始した場合は、その開始した日。以下「基準日」という。)において当該措置未熟児と世帯及び生計を同一にしている扶養義務者並びにその他の扶養義務者で当該措置未熟児を現に扶養しているものに限る。)から、当該措置未熟児に係る養育医療費用を徴収するものとする。
(1) 養育医療の給付を開始した日
(2) 7月1日
(3) 納入義務者の数に変動が生じたときは、当該変動が生じた日の属する月の翌月の初日(当該変動が生じた日が月の初日である場合は、その日)
(徴収金の額の改定等)
第8条 村長は、必要に応じその都度、納入義務者の負担能力について調査を行い、納入義務者に適用される前条第1項の階層区分に変更があったときは、当該変更の事由が生じた日の属する月の翌月の初日(当該変更の事由が生じた日が月の初日である場合は、その日)において徴収金の額の改定を行わなければならない。
3 納入義務者は、災害、病気その他やむを得ない事由により所得又は租税、社会保険料、医療費等の必要経費に著しい変動が生じたため徴収金を納入することが困難であるときは、養育医療費用徴収額改定申請書(第12号様式)により、徴収金の額の改定を、村長に申請することができる。
(施行事項)
第9条 この規則の施行に関し必要な事項は、別に定める。
附則
この規則は、公布の日から施行し、平成25年4月1日から適用する。
附則(平成28年3月14日規則第3号)抄
(施行期日)
第1条 この規則は、公布の日から施行する。ただし、第5条(第3条第1項第3号を削る部分に限る。)、第7条及び附則第8条の規定は、番号法附則第1条第5号に掲げる規定の施行の日から施行する。
(西目屋村母子保健法施行細則の一部改正に伴う経過措置)
第6条 この規則の施行の際、第5条の規定による改正前の西目屋村母子保健法施行細則の様式による用紙で、現に残存するものは、当分の間、所要の修正を加え、なお使用することができる。
附則(平成28年3月14日規則第5号)
(施行期日)
1 この規則は、行政不服審査法(平成26年法律第68号)の施行の日(平成28年4月1日)から施行する。
(経過措置)
2 行政庁の処分その他の行為又は不作為についての不服申立てに関する手続であってこの規則の施行前にされた行政庁の処分その他の行為又はこの規則の施行前にされた申請に係る行政庁の不作為に係るものについては、なお従前の例による。
3 この規則の施行の際、第3条の規定による改正前の期末手当及び勤勉手当の支給に関する規則、第4条の規定による改正前の西目屋村税条例施行規則、第5条の規定による改正前の西目屋村国民健康保険税条例施行規則、第6条の規定による改正前の西目屋村子ども・子育て支援法施行細則、第7条の規定による改正前の西目屋村放課後児童健全育成事業の実施に関する規則、第8条の規定による改正前の西目屋村児童手当事務処理規則、第9条の規定による改正前の西目屋村ひとり親家庭等医療費給付条例施行規則、第10条の規定による改正前の西目屋村母子保健法施行細則、第11条の規定による改正前の西目屋村重度心身障害者医療費助成条例施行規則、第12条の規定による改正前の西目屋村介護保険条例施行規則、第13条の規定による改正前の西目屋村県営土地改良事業費分担金徴収条例施行規則及び第14条の規定による改正前の西目屋村法定外公共物管理条例施行規則に規定する様式による用紙で、現に残存するものは、当分の間、所要の修正を加え、なお使用することができる。
附則(令和4年3月24日規則第2号)
この規則は、令和4年4月1日から施行する。
附則(令和6年12月2日規則第12号)
この規則は、令和6年12月2日から施行する。
別表(第7条関係)
徴収金額表
税額等による階層区分 | 徴収金の額 (月額) | |||
階層 | 税額等 | |||
A | 生活保護世帯及び支援給付世帯 | 0円 | ||
B | 市町村民税非課税世帯 (生活保護世帯、支援給付世帯及び所得税課税世帯を除く。) | 2,600円 | ||
C1 | 所得税非課税世帯(生活保護世帯、支援給付世帯及び市町村民税非課税世帯を除く。) | 均等割課税世帯(所得割課税世帯を除く。) | 5,400円 | |
C2 | 所得割課税世帯 | 7,900円 | ||
D1 | 所得税課税世帯(生活保護世帯及び支援給付世帯を除く。) | 世帯所得税額 | 15,000円以下 | 10,800円 |
D2 | 15,001円以上40,000円以下 | 16,200円 | ||
D3 | 40,001円以上70,000円以下 | 22,400円 | ||
D4 | 70,001円以上183,000円以下 | 34,800円 | ||
D5 | 183,001円以上403,000円以下 | 49,400円 | ||
D6 | 403,001円以上703,000円以下 | 65,000円 | ||
D7 | 703,001円以上1,078,000円以下 | 82,400円 | ||
D8 | 1,078,001円以上1,632,000円以下 | 102,000円 | ||
D9 | 1,632,001円以上2,303,000円以下 | 123,400円 | ||
D10 | 2,303,001円以上3,117,000円以下 | 147,000円 | ||
D11 | 3,117,001円以上4,173,000円以下 | 172,500円 | ||
D12 | 4,173,001円以上5,334,000円以下 | 199,900円 | ||
D13 | 5,334,001円以上6,674,000円以下 | 229,400円 | ||
D14 | 6,674,001円以上 | 一部負担金の額 | ||
備考
1 この表における用語の意義は、次のとおりとする。
(1) 「生活保護世帯」とは納入義務者の1人以上が生活保護法(昭和25年法律第144号)による被保護者である世帯をいい、「支援給付世帯」とは納入義務者の1人以上が中国残留邦人等の円滑な帰国の促進及び永住帰国後の自立の支援に関する法律(平成6年法律第30号)による被支援者(現に同法第14条第1項の支援給付を受けている者をいう。)である世帯をいう。
(2) 「市町村民税非課税世帯」とは納入義務者の全員が均等割の額及び所得割の額を課税されていない世帯をいい、「均等割課税世帯」とは納入義務者の1人以上が均等割の額を課税されている世帯をいい、「所得割課税世帯」とは、納入義務者の1人以上が所得割の額を課税されている世帯をいう。
(3) 「所得税非課税世帯」とは、納入義務者の全員が所得税の額を課税されていない世帯をいい、「所得税課税世帯」とは、納入義務者のうち1人以上が所得税の額を課税されている世帯をいう。
(4) 「世帯所得税額」とは、納入義務者の全員の所得税の額の合計額をいう。
(5) 「均等割の額」とは、基準日の属する年度(基準日が4月から6月までの間にある場合は、基準日の属する年度の前年度。以下同じ。)分の地方税法(昭和25年法律第226号)第292条第1項第1号に規定する均等割の額をいい、「所得割の額」とは基準日の属する年度分の同項第2号に規定する所得割(この所得割を計算する場合は、同法第314条の7、同法314条の8、同法附則第5条第3項、第5条の4第6項及び第5条の4の2第5項の規定は適用しないものとする。)の額をいう。この場合において、同法第323条に規定する市町村民税の減免があったときは、当該減免額を所得割の額又は均等割の額から順次控除して得た額を所得割の額又は均等割の額とする。ただし、第9条第3項の申請があった場合は、同項の事由が生じた日の属する年度分の均等割の額又は所得割の額を前年度又は前々年度分の均等割の額又は所得割の額の算定の例により算定し、均等割の額又は均等割の額とするものとする。
(6) 「所得税の額」とは、基準日の属する年の前年(基準日が1月から6月までの間にある場合は、基準日の属する年の前々年)分の所得税法(昭和40年法律第33号)、租税特別措置法(昭和32年法律第26号)及び災害被害者に対する租税の減免、徴収猶予等に関する法律(昭和22年法律第175号)の規定及び平成23年7月15日雇児発0715第1号厚生労働省雇用均等・児童家庭局長通知「控除廃止の影響を受ける費用徴収制度等(厚生労働省雇用均等・児童家庭局所管の制度に限る。)に係る取扱いについて」によって計算(この計算をする場合は、所得税法第78条第1項及び第2項(同項第2号及び第3号にあっては、地方税法第314条の7第1項第2号に規定する寄附金に限る。)、第92条第1項並びに第95条第1項から第3項までの規定、租税特別措置法第41条第1項から第3項まで、第41条の2、第41条の3の2第1項、第2項、第4項及び第5項、第41条の19の2第1項、第41条の19の3第1項及び第2項、第41条の19の4第1項及び第2項並びに第41条の19の5第1項の規定並びに租税特別措置法等の一部を改正する法律(平成10年法律第23号)附則第12条の規定は適用しないものとする。)された所得税の額をいう。ただし、第8条第3項の申請があった場合は、同項の事由が生じた日の属する年の所得税の額を前年又は前々年の所得税の額の算定の例により算定し、所得税の額とするものとする。
(7) 「一部負担金の額」とは、その月における当該措置未熟児の養育医療に係る費用から医療保険各法における保険者の負担額(高額療養費を除く。)を控除して得た額をいう。
2 月の中途で養育医療の給付を開始し、又は廃止した場合は、日割りで計算するものとする。
3 納入義務者が、2人以上の措置未熟児に係る納入義務者である場合において、措置未熟児が、それぞれの措置未熟児に係る徴収金の額のうち最も多額なもの(最も多額なものが2以上ある場合は、そのうちの先に措置を受けた者に係るもの)以外のものに係る者であるときは、当該措置未熟児に係る納入義務者としての徴収金の額は、徴収金の額の欄に掲げる額の10分の1に相当する額(納入義務者の属する世帯がD14階層に属する場合でその額が26,300円に満たないときは、26,300円)とする。
4 徴収金の額がその月における当該措置未熟児に係る措置費の支弁額を超える場合は、当該支弁額の徴収金の額とする。












